Scheda di controllo
I due MCU sono alloggiati sulla Scheda di Controllo che possiamo vedere nella figura sottostante. Costruita anch’essa su una basetta millefori presenta i circuiti base per il funzionamento. Tutti i piedini sono collegati ai vari connettori intorno alla scheda, che semplificano il collegamento con altri apparati con dei normali fili. Al centro sono presenti il due pulsanti di reset relativi ad ogni microcontrollore (Quello di destra per il PIC16F876A e sinistra per PIC16F887). Entrambi presentano una rete generatrice di clock al quarzo, ma con velocità diverse, il PIC16F876A ha un quarzo a 8MHz il PIC16F887 a 20MHz.

Inoltre, alloggiato sulla scheda è presente anche il traslatore di tensione MAX232 per la comunicazione seriale. Attraverso i due jumper è possibile indirizzare la comunicazione a uno dei due microcontrollori. Infine è predisposta per entrambi MCU l’interfaccia di programmazione ICSP posti sui due lati della scheda.
Scheda di alimentazione
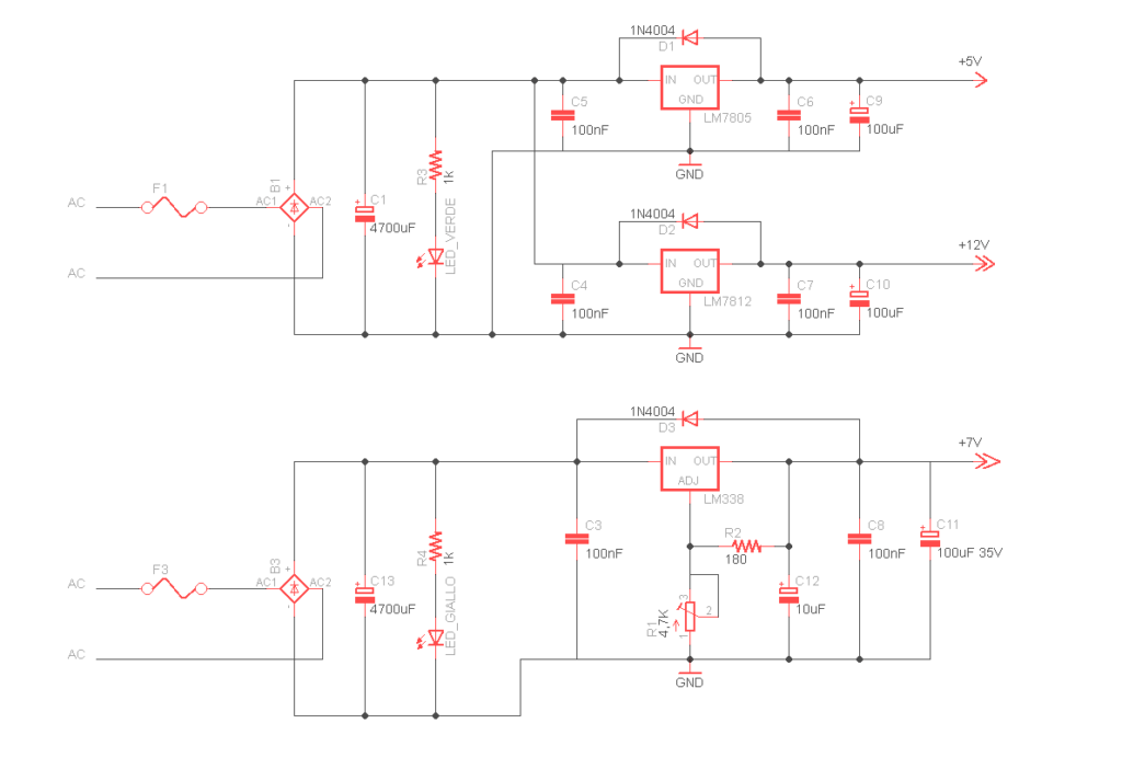
Per fornire la corretta alimentazione a tutti i componenti e dispositivi si è deciso di costruire un alimentatore, che converte la tensione alternata sinusoidale della rete in tre diverse tensioni continue stabilizzate:
- 5V – 1,5A, per alimentare i vari circuiti integrati come il microcontrollore;
- 7V – 2A, per alimentare i motori del cancello automatico e serranda;
- 12V – 1,5A, per i vari apparati, tra i quali, luci interne ed esterne, condizionamento e relè;

La scheda prevede in ingresso due tensioni pari a 18Vac, pertanto per poterla alimentare abbiamo bisogno di due trasformatori riduttori (220Vac – 18Vac) con la possibilità di erogare una corrente di 2,5A ognuno. Uno alimenterà la parte del circuito che fornirà la tensione di 7V per i due motori del plastico, che hanno un assorbimento relativamente alto. L’altro è usato per generare le altre due tensioni di 5V e 12V. La scheda è protetta a monte, come si può vedere dalla foto, da due fusibili da 2A che prevengono eventuali rotture del ponte raddrizzatore o degli stessi trasformatori da cortocircuiti o eccessivi assorbimenti.

I due blocchi circuitali si basano sullo stesso funzionamento, differiscono solo dalle caratteristiche elettriche, in quanto LM338 a differenza degli altri due stabilizzatori riesce ad erogare una corrente massima di 5A.
Dopo i trasformatori e il fusibile è presente un ponte raddrizzatore (in questo caso a doppia semionda, detto anche a Ponte di Gretz) che raddrizza la tensione alternata, rendendola unidirezionale e pulsante. In uscita dal ponte e in parallelo si trova un condensatore di livellamento di alta capacità che provvede a livellare la tensione pulsante. La sua capacità deve essere tale per permettere all’alimentatore di fornire, a carico massimo, un ripple accettabile dai circuiti alimentati. Si è scelto di utilizzare un condensatore con capacità da 4700uF che permette di garantire un basso ripple in uscita.
La tensione livellata viene inviata agli stabilizzatori che tendono a mantenere costante la tensione d’uscita, al variare, entro certi limiti, della tensione d’ingresso, della corrente assorbita dal carico e dalla temperatura. L’integrato LM7805 fornisce una tensione stabile a 5V, il LM7812 a 12V, mentre per LM338 è possibile variare la tensione d’uscita agendo sul trimmer R1, noi la impostiamo a 7V. I 3 integrati stabilizzatori sono stati montati su dei dissipatori termici in quanto la potenza da dissipare è elevata. I condensatori di tipo poliestere o ceramico di bassa capacità (100nF) provvedono ad evitare auto oscillazioni dell’integrato stabilizzatore e a scaricare a massa i disturbi ad alte frequenze.

Infine vi sono due LED con la relativa resistenza di limitazione che provvede ad indicare il corretto funzionamento del circuito.
Stabilizzatore di tensione 78xx

Gli integrati stabilizzatori 78xx, usati nel blocco di alimentazione fanno parte di una famiglia di integrati stabilizzatori di tensione positiva (dove 8 sta per stabilizzatore positivo, XX per rappresentare la tensione in uscita stabilizzata).
Le principali caratteristiche sono:
- Possono erogare direttamente correnti fino ad 1,5 ampere;
- Sono protetti da surriscaldamenti termici e da cortocircuiti nell’uscita stabilizzata;
- Sono disponibili in vari modelli a seconda della tensione stabilizzata in uscita (5, 6, 8, 9, 10, 12, 15, 18, 24V);
- In ingresso possono avere elevati range di tensione, arrivando fino a 35V.
- Temperatura operativa tra -55 e 150°C;
Per funzionare correttamente è richiesta una tensione in ingresso di almeno 2V superiore rispetto alla tensione stabilizzata in uscita. Questo perché essendo tale integrato di tipo lineare per poter stabilizzare una tensione deve opportunamente far cadere su se stesso la tensione entrante in eccesso rispetto all’uscita stabilizzata. Pertanto questa caduta provoca inevitabilmente una dissipazione termica, che viene incentivata dalla corrente assorbita a valle dello stabilizzatore.
Stabilizzatore di tensione LM338
L’integrato LM338 è un regolatore variabile in contenitore TO220 o TO3 capace di erogare più di 5A su un range di tensioni che varia da 1,2 a 32V di uscita. Una caratteristica particolare di questo regolatore è la limitazione di corrente d’uscita in funzione del tempo. È in grado infatti di erogare picchi di corrente sino a 7A per brevi periodi di tempo. Se la corrente continua a essere superiore ai 5A di uscita, l’integrato “capisce” di trovarsi in una condizione anomala di funzionamento e la protezione da sovracorrente interviene limitando l’erogazione.
Le principali caratteristiche sono:
- 7 A di corrente di picco garantita sui brevi periodi
- 5 A continui garantiti
- Controllo temperatura componente
- Protetto sui corto circuiti all’uscita
- 1% di tolleranza garantita all’uscita


